
Wykorzystaj w pełni potencjał cyfrowej rewolucji

Dzielimy się wiedzą, abyś mógł osiągnąć więcej

Automatyzujemy procesy biznesowe by zwiększyć wydajność
Obieg faktury kosztowej (także KSeF) to jeden z najważniejszych procesów w organizacji i zarazem jeden z najczęściej digitalizowanych procesów na platformie WEBCON BPS. To właśnie od niego zaczynają przedsiębiorcy, którzy decydują się na digitalizację dokumentacji w firmie.
Wprowadzenie elektronicznego obiegu faktury kosztowej pociąga za sobą szereg benefitów:

Każda uprawniona osoba ma bieżący wgląd w to, na którym etapie znajduje się dokument. Dzięki temu poprawia się komunikacja w przedsiębiorstwie.
Wdrożenie obiegu elektronicznego pozwala szybko wyszukać dowolny dokument, niezależnie od tego kiedy został zaksięgowany.
Jest całkowicie pewne, że dokumenty, które trafiają do organizacji są zgodne z tym, co pracownicy zamówili
System daje możliwość wglądu do całej historii faktury, zapisana jest każda, nawet najmniejsza zmiana jaka miała miejsce.
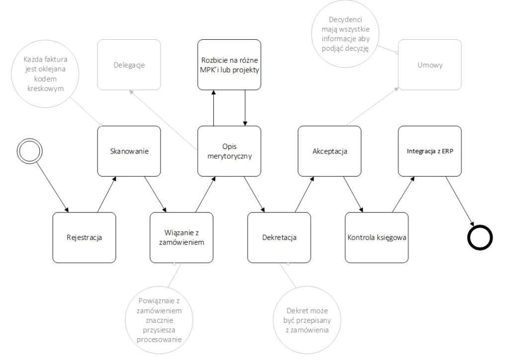
Wdrażając elektroniczny obieg faktur kosztowych, należy dopasować go do wymagań firmy. Jednocześnie możemy wyróżnić kilka kluczowych etapów:

Podstawą powinna być integracja z innym oprogramowaniem wykorzystywanym w firmie. Jakie systemy można połączyć? Możliwości są ogromne, poniżej kilka pomysłów: