Proces rekrutacji nowych pracowników wymaga szeregu działań ze strony osób starających się o pracę, jak i ze strony organizacji. W jaki sposób nie utonąć w gąszczu zadań związanych z tym procesem?
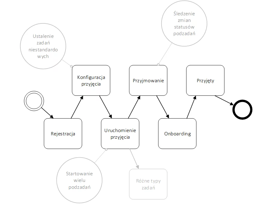
Joiner gwarantuje automatyzację znacznej części zadań, które mamy do wykonania. Nie musimy się zastanawiać, jakie formularze muszą wypełnić nowe osoby czy jakie badania lekarskie wykonać – korzystamy po prostu z podpowiedzi systemu. Standardową listę zadań do wykonania możemy dowolnie konfigurować, dodając lub odejmując kolejne zagadnienia.
